每日天气
-
新疆疫情发现地区/新疆的新冠疫情
本文目录一览:〖壹〗、刚刚,新疆发布重要通知!新发现2例无症状感染者呈阳性!还有一个重要提醒...〖贰〗、新疆(含兵团)昨日新增新冠肺炎确诊病例7例〖叁〗、新疆喀什全员核酸检测刚刚,新疆发布重要通知!新发现2例无症状感染者...
-
今天疫情地区图北京(今天疫情北京最新消息确诊人数)
本文目录一览:〖壹〗、流调文字变地图,城市疫情轨迹不再烧脑〖贰〗、北京卫健委:如接到通知为风险人员,要立即主动报告,不外出〖叁〗、北京疫情封控区、管控区和防范区怎么查询〖肆〗、政事堂:“新型变异毒株”到底有多危险?新毒株...
-
【最新全国疫情地区排名,最新全国疫情地区汇总】
本文目录一览:〖壹〗、截至4月25日24时新型冠状病毒肺炎疫情最新情况〖贰〗、新型肺炎排名〖叁〗、国家卫健委:全国疫情呈下降趋势〖肆〗、全国最严重的疫情地方〖伍〗、全国疫情比较多前五个城市?〖陆〗、截至3月1...
-
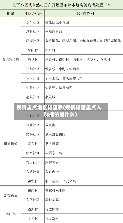
疫情重点地区排查表(疫情排查重点人群指的是什么)
本文目录一览:〖壹〗、2022宜宾市疫情防控重点风险地区一览宜宾市最新疫情防控要求〖贰〗、重点管控地区有哪些?〖叁〗、全国疫情重点地区名单〖肆〗、疫情防控重点关注地区有哪些?2022宜宾市疫情防控重点风险地区一览宜宾...
-
【大屯地区疫情消息最新,大屯镇地图】
本文目录一览:〖壹〗、北京朝阳新增20个封控区,具体是哪些地方?〖贰〗、查询小区所属社区(大屯街道)〖叁〗、鞍山大屯集市几号大屯集市开不开?北京朝阳新增20个封控区,具体是哪些地方?首都根据疫情防控的要求,在朝阳区新增了...
-
【地区疫情证明书,疫情证明材料模板】
本文目录一览:〖壹〗、居家隔离证明怎么写〖贰〗、疫情证明怎么写?〖叁〗、隔离证明怎么开居家隔离证明怎么写〖壹〗、居家隔离证明应由村委会或社区统一办理,个人无法直接书写,但以下是办理居家隔离证明的大致流程和证明中可能包含的...
-
琼海地区疫情最新/琼海疫情分布图
本文目录一览:〖壹〗、琼海有没有疫情〖贰〗、琼海高风险地区有哪些〖叁〗、海南琼海防疫最新政策〖肆〗、琼海市中原镇有没有疫情〖伍〗、广州提醒有惠州琼海黄石邢台等10地旅居史的人员请报备〖陆〗、12也1日琼海市新...
-
贵阳疫情封控地区/最新贵阳疫情小区封闭
本文目录一览:〖壹〗、贵阳白云区疫情封了吗〖贰〗、贵安新区什么时候解封〖叁〗、贵阳高速还没有全部解封吗〖肆〗、贵阳贵安进一步优化调整疫情防控措施〖伍〗、这个秋天,我在贵阳隔离了28天〖陆〗、贵阳取消14天隔离...
-
回族地区有疫情否/回族有哪些疾病
本文目录一览:〖壹〗、宁夏回族自治区有疫情吗〖贰〗、宁夏为什么没有疫情〖叁〗、11月11日郑州哪个区需要参加全员核酸检测?〖肆〗、有疫情的地方名单〖伍〗、常德市回族要登记吗?〖陆〗、宁夏回族自治区地区回肇源县...
-
中国地区现在疫情怎样(中国现在的疫情情况怎样)
本文目录一览:〖壹〗、新冠肺炎疫情现状和判断〖贰〗、现在中国哪几个地方有疫情〖叁〗、中国疫情现在怎么样有死人的吗新冠肺炎疫情现状和判断疫情现状与宏观判断疫情基本“过去”:在中国,只要不突然性死很多人,疫情基本已“过去”,...