生活问答
-
不得解聘疫情地区人员/疫情期间可以解聘吗
出京不报备单位有权辞退吗如果单位已经规定疫情期间禁止出京,员工在此情况下离京,可以视为违反劳动合同,单位有解雇的权利。低风险可以理解没有感染者的地方如果没有新冠病例就是低风险地区。按你单位的意思就是哪也去不了。其次主要看你们单位的规定是怎...
-
【今年疫情又在哪些地区,今年疫情又在哪些地区严重】
3月3日上海一超市列为中风险地区〖壹〗、022年3月3日起,上海市松江区九里亭街道永辉超市沪亭北路店被列为中风险地区,具体信息如下:中风险地区详情松江区九里亭街道永辉超市沪亭北路店根据国务院联防联控机制要求及上海市疫情防控领导小组办公室...
-
沧州地区青县疫情情况/河北沧州青县有新型冠状病毒吗
青县人现在可以进北京吗〖壹〗、车牌号113aq下周四从青县到北京整形外科医院是否可行,取决于多个因素的综合考虑,理论上在符合相关规定的前提下是可行的。但需注意以下几点:进京通行证:外地车辆进入北京市六环路以内(含六环路)行驶的,必须办理进...
-
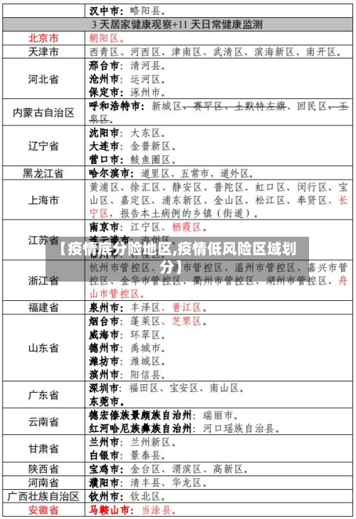
【新地区疫情风险等级查询,新增疫情风险地区】
本地宝全国疫情风险等级查询入口_全国隔离政策查询器系统〖壹〗、本地宝全国疫情风险等级查询入口网址链接:m.sh.bendibao.com/news/yqdengji/(请将此链接复制到浏览器中打开)使用方法:打开链接后,进入本地宝全国疫...
-
新疆没发现疫情的地区/从未在新疆发现一例
无疫情的省份分别是什么?近来全国范围内实现疫情清零的省份只有西藏(除拉萨市曾累计确诊一例外,其他专区无疫情通报)。具体分析如下:西藏的特殊情况西藏是唯一被明确提及“省份清零”的地区。其唯一确诊病例为从湖北省随州市输入的年轻男性患者,经全国...
-
中国疫情分散地区/中国的疫情区分布
2022年吉林疫情为什么这么严重?主要和这3个原因有关!总结吉林疫情的严重性是病毒特性、人口流动、农村防控短板三重因素叠加的结果。奥密克戎BA.2的高传播力为疫情扩散提供了生物学基础,春节后人员流动加速了传播速度,而农村地区初期管控不足则...
-
【番禺地区疫情最新通报,番禺疫情最新情况分布图】
广州14个重点场所一览(涉及4区)截至2月15日18时,广州市14个重点场所分布于天河、花都、南沙、番禺4个区,具体信息如下:天河区(7个)珠江新城木莲庄酒店:位于天河区珠江新城区域,为涉疫重点住宿场所。工商银行誉峰支行:天河区金融类服务...
-
【周边地区疫情如何报备,疫情报备向哪里报备】
疫情期间社区报备需要什么法律分析:(一)电话报备,电话向居住地社区报备;(二)扫码登记,在居住地小区(院落)入口处扫码报备;(三)居住地登记,在本人居住地小区(院落)门岗设置的登记处进行登记,填写由市社区疫情防控组统一制作的排查登记表。在...
-
【广安疫情波及哪些地区呢,广安疫情波及哪些地区呢现在】
广安邻水县鼎屏镇康佳小区调整为中风险地区〖壹〗、广安邻水县鼎屏镇康佳小区自2022年5月12日零时起被调整为中风险地区,四川省其余地区均为低风险地区。调整依据:根据《国务院应对新型冠状病毒感染肺炎疫情联防联控机制关于调整新冠肺炎疫情分区分...
-
青岛哪个地区疫情严重(青岛哪个区发生疫情)
青岛即墨疫情以托育中心为引发点,本轮疫情呈现了哪些特点?青岛即墨本轮疫情是以托育中心为引发点,所以确诊人群年龄偏小,多数是两岁左右的幼儿,他们存在极大的特殊性,隔离管控比较困难,增加了医疗救治难度和隔离管控的难度,这是本轮疫情呈现出的最大...