云南现在疫情怎么样
境外输入感染者:新增境外输入感染者1例,为无症状感染者。外省入(返)滇感染者:新增外省入(返)滇感染者41例 ,其中确诊病例4例 、无症状感染者37例 。省内感染者:新增省内感染者225例,其中确诊病例34例、无症状感染者191例。

云南现有确诊感染病例84例,无症状感染者22例 ,均在指定医疗机构接受治疗和医学观察。云南已连续多日的新增确诊病例低于3例,当地的新冠病毒疫情应该是得到了有效的控制 。

严重。10月29日云南新增省内感染者56例,其中确诊病例4例 ,无症状感染者52例。

截至8月18日24时,新型冠状病毒肺炎疫情最新情况如下:新增确诊病例:全国31个省(自治区、直辖市)和新疆生产建设兵团报告新增确诊病例603例 。
哪些省份有疫情
波及范围新一轮疫情共波及17个省份的43个城市,具体省份包括:江苏 、湖南、北京、四川 、辽宁、云南、安徽 、广东、福建、重庆、河南 、湖北、宁夏、海南 、山东、上海、内蒙古自治区。首次发现感染者的城市:河南开封 、湖北鄂州、湖北咸宁。
近来公开信息还没有明确指出2025年12月提到的“流感17省 ”具体包含哪些省份 。在2025年12月5日国家卫生健康委的新闻发布会上 ,中国疾控中心病毒病所研究员王大燕表示,当时全国共有17个省份的流感活动处于高流行水平。
我国情况:我国近来在9个省份的本土病例中检出 BQ.1 及其亚分支49例,且尚未造成流行,近来仍以 BA.5 的亚分支 BA.2 以及 BF.7 为主。
中国疾控中心病毒病所研究员王大燕在2025年12月5日的通报中指出 ,全国共有17个省份的流感活动处于高流行水平,其余省份则处于中流行水平。当时全国流感病毒检测阳性率已达51%,但未超过近三年的比较高水平 。此次流行的优势毒株为甲型H3N2亚型 ,占比超过95%,全国流感疫情预计在12月上中旬达到峰值。
中国近年来基孔肯雅热病例主要出现在南方省份,如广东、云南 、广西等地。基孔肯雅热是一种由伊蚊传播的病毒性疾病 ,其分布与蚊虫活动密切相关 。例如,广东、云南等南方地区因气候湿热、蚊媒活跃,曾多次报告输入性或本地传播病例。这类区域夏季高温多雨 ,白纹伊蚊和埃及伊蚊密度较高,易引发疫情扩散。
全国经历多次疫情的省份有湖北省 、河南省、山东省、陕西省等 。

云南昆明是低风险地区吗
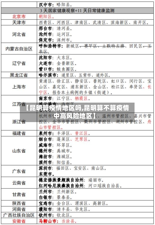
〖壹〗、云南昆明不属于低风险地区。据查询相关公开资料显示:截止2022年12月7日云南省昆明市新增高风险区有西山区6个,呈贡区2个 ,宜良县3个。新增低风险区有五华区5个,官渡区4个,西山区18个,呈贡区11个 ,富民县1个 。高风险区采取“足不出户 、上门服务”的封控措施。低风险区实行“个人防护、避免聚集”的防范措施,人员离昆须持48小时核酸检测阴性证明。
〖贰〗、截止2021-12-08 16:50:40 最新数据显示,昆明地区近来没有中 、高风险区域 ,都是低风险地区 。
〖叁〗、昆明市今年拟发放不低于800万元的文旅消费券,全国低风险地区游客或可领取。以下是具体信息:发放背景与目的昆明市继2020年推出消费券政策后,2021年整合市县两级资金 ,继续投放新一轮消费券,旨在引导文旅企业推出惠民措施,提升游客文旅消费体验 ,促进相关行业恢复发展。
云南昆明哪些区域被封控了?
尽管昆明近期出现了输入性普通型新冠肺炎确诊病例,但官方并未宣布封城。12月25日,昆明市盘龙区防治工作领导总部发布公告 ,对东大村金山庄和吴家村的部分区域采取了应急管理措施,实施14天的隔离封闭,以控制疫情传播 。这些措施针对的是特定的地点,而非整个城市 ,目的是保障居民安全和生活正常。
车辆禁停区域禁停范围:慧谷路、慧宁路 、海源北路、西三环主道、辅道 、云冶铁路等区域,爆破当天所有车辆禁止停放在禁停区内。
为了控制疫情的扩散,昆明市盘龙区人民政府决定对与呈贡确诊病例相关的区域进行封闭管理 。这些区域包括盘龙区联盟街道王旗营社区万宏世界4栋 ,王旗营小区万福里12栋2单元,以及联盟街道万宏路社区时光俊园2栋2单元。
昆明是否风险地区
〖壹〗、昆明不属于地震带。具体来说:地理位置分析:昆明市处于地震带的安全岛,尽管云南地区多震 ,但昆明市主城区及呈贡等地在历史上和现在来看,相对较为安全,发生强震的可能性较小 。
〖贰〗、不需要。昆明 ,别称春城,云南省辖地级市 、省会、特大城市、滇中城市群中心城市。通过查询疫情实时大数据报告显示,昆明区域属于低风险地区 ,中转昆明的时候是不需要报备的,截止于2022年9月17日昆明现有确诊病例15例 。
〖叁〗、昆明属于低风险地区。云南省瑞丽市新冠肺炎疫情防控工作指挥部办公室15日发布通告,将勐卯镇团结村委会弄喊二和金坎片区调整为低风险地区。通告称,根据国家关于应对新冠肺炎疫情分区分级防控工作要求 ,经疫情防控专家组评估,自2021年8月16日0时起,瑞丽市勐卯镇团结村委会弄喊二和金坎片区调整为低风险地区 。
〖肆〗 、昆明人佩戴口罩建议:尽管昆明全市近来属于低风险地区 ,但市民在日常外出时仍需科学佩戴口罩。特别是在人员密集的场所,如办公室、商场、餐厅 、会议室、车间等,以及乘坐公共交通工具时 ,建议佩戴口罩以保护自己和公众健康。
〖伍〗、截止11月,昆明是常态化防控,无高中低风险区。疫情防控常态化就是在采取防护措施的情况下 ,能够基本恢复正常的生活 、工作 。
〖陆〗、现在去云南旅游,来自低风险地区的不需要隔离,但需做好相关防疫措施;来自中高风险地区的需要隔离。
云南那个地方没有疫情
云南地方没有疫情的地区分别有昆明、楚雄等 ,截止于2022年12月9日,通过查询云南省疫情防控显示,昆明 、楚雄两地均属于低风险地区,就是指高风险区所在的县(市、区、旗)除去高风险区以外的地区划定为低风险区 ,对于低风险区实行“个人防护 、避免聚集 ”的防控措施。
保山 。云南省,简称云或滇,中国23个省之一 ,位于西南地区,省会昆明。通过查询相关资料显示:截止至2022年9月24日,已连续7天无新增病例 ,处于常态化防控地区,无疫情,进入公共场所需佩戴好口罩出示健康码即可。保山 ,云南省下辖地级市,位于云南省西南部 。
在云南这些并不是交通比较发达的地方有锐利这样的一座城市,我们发现进行了九次的封城 ,而且没有出现任何一例外溢的情况。









