广东疫情最严重的地方
疫情数据与重灾区分布根据广东省疾病预防控制中心数据,2024年9月9日至10月27日 ,全省新增登革热病例超一万例。其中,佛山与广州是疫情最严重的地区,两地新增病例均突破两千例;深圳、湛江 、中山等地也报告了大量病例。

广东疫情最严重的地方是广州市 。具体而言:广州市整体情况:作为广东省的省会和经济中心 ,广州市人员流动频繁,与国内外交往密切,多次成为疫情的重灾区 ,感染人数和疫情传播速度在广东省内位居前列。广州市内部差异:在广州市内部,天河区、白云区和越秀区等人口密集区域曾一度是疫情最为严重的地区。

近来无法明确2025年广东哪个具体地方甲流最严重 。以下为详细分析:广东流感整体流行情况近来广东流感仍处于流行期,学校等集体单位发生聚集性疫情的风险升高 ,人员密集的集体单位存在发生暴发疫情风险。
通过查询相关资料显示,广东疫情最严重的城市是深圳市。因为截止到2022年9月27日,根据广东省疫情防控指挥部公布的广东疫情中高风险地区最新名单 ,高风险区为惠州市5个,深圳市14个 。
广州市已经宣布疫情最严重的海珠度区 5 日起实施为期 3 天的全域严控人员流动措施。无论如何,中国人对无差别的超长大规模封城已经不能接受了,那样做在经济上也无疑是不可持续的。超长封控违背动态清零的基本宗旨 ,如果今冬把大规模静态管理作为对付疫情的主要手段,一衟些地方的经济就会垮掉 。

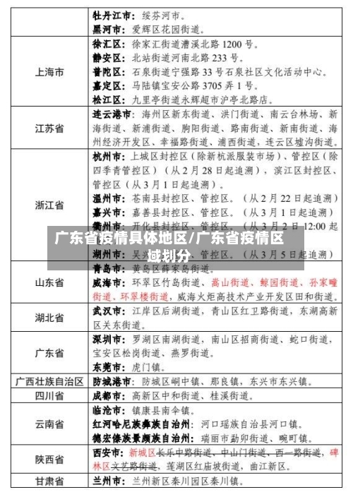
广东省两热疫情高风险区有哪些地方
广东省“两热”(基孔肯雅热和登革热)疫情高风险区涉及以下地区:深圳市福田区福保街道菩提路216号点彩人家28栋该区域被明确列为高风险区,需重点关注蚊媒传播风险。基孔肯雅热和登革热均通过伊蚊叮咬传播 ,居民应加强防蚊措施,如清理积水容器、使用蚊帐或驱蚊剂,避免蚊虫滋生。
新冠疫情高风险地区与江西防控要求截至2022年6月23日19时 ,全国新冠疫情高风险地区共12个,主要分布在北京市朝阳区(平房乡 、十八里店乡)、昌平区(小汤山镇)及内蒙古自治区锡林郭勒盟(二连浩特市、苏尼特左旗)等地 。
基孔肯雅热疫情高风险区 杨箕村及其相邻的登峰街和梅花村街,在基孔肯雅热疫情期间被列为高风险区。这表明这些地方的蚊子问题较为严重 ,可能存在大量的蚊子滋生地,居民应加强防范。特定滋生地 广州白云区米龙村的一个制衣厂楼顶变成了“蚊子繁殖基地 ”。
广东疫情进展实时资讯
截至6月21日,广东东莞报告新增1例本土新冠肺炎确诊病例 ,其感染病毒为Delta变异株,但与广州此前疫情无直接关联 。 以下是具体信息:病例发现与病毒测序6月18日,东莞报告首例本土确诊病例李某。广东省疾控中心对样本进行二代基因测序后确认,该病例感染的病毒属于Delta变异株(B.612)。
月27日0—24时 ,31个省(自治区 、直辖市)和新疆生产建设兵团报告新增新冠肺炎本土确诊病例87例,新增本土无症状感染者53例,涉及广东、内蒙古、广西 、天津、湖北、山西 、黑龙江、云南、辽宁、上海 、四川11个省份 。
近来无法直接给出3月11日至今全国疫情的完整情况 ,但可提供3月11日当天全国本土新增病例的分布数据,具体如下:总体新增本土病例数:3月11日新增本土病例476例。









