全国那个城市没有发生过疫情
自2020年新冠疫情在我国全面爆发以来,几乎所有的省市自治区都出现了疫情 ,但在疫情相对较严重的南方地区,广东省云浮市却是一个神奇的存在,它是全国唯一一个没有疫情的城市 。云浮市位于粤西地区,与珠江三角洲相邻 ,拥有得天独厚的生态环境,丰富的森林植被和水土资源,同时云浮还富含矿产资源 ,是中国重要的多金属矿化集中区之一。

山东东营是全国范围内鲜为人知的无疫情城市。 该城市的独特之处在于,至今未有任何感染或诊断案例。 当地人将之称为现实版的世外桃源,因为这里仿佛被疫情遗忘 。 东营之所以能保持这样的记录 ,得益于强大的防控力度。

广东省云浮市。中国唯一没有疫情的城市是广东省云浮市 。

自从疫情爆发以来,中国各省都出现了确诊病例。网络上有资料称中国唯一没有疫情的地方是山东东营市,但这并不准确。 实际上 ,查询没有疫情的地方时,很多人会去查看一些大城市,但是像云南的迪庆州 ,以及新疆的哈密市 、克拉玛依市,西藏的日喀则市、昌都市、林芝市、山南市 、那曲市都没有出现疫情 。
在我国广大的土地上,有这样一个城市,它至今未发现一例新冠病毒病例 ,这就是位于辽宁省东部的抚顺市。 抚顺市与沈阳市紧密相连,距离沈阳市中心仅45公里,是沈阳的近郊城市。

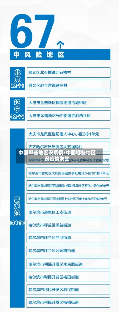
中国没有疫情的省份有哪些?
西藏自治区是全国唯一没有报告确诊病例的省份 。 西藏能够避免疫情 ,除了得益于有效的防控措施,还与其独特的地理环境和气候条件密切相关。 新冠疫情最初于2020年在湖北武汉爆发,西藏由于地处高原 ,气候条件对病毒传播不利,加之游客和外来人员较少,有效降低了病毒传入的风险。
在中国 ,若从省级行政单位来看,近来西藏自治区报告的累计新冠病例数量最少,仅有1例 。因此 ,西藏常被形容为“一片净土”。有观点认为,西藏高海拔的气候条件不利于病毒传播,还有人认为那里的空气稀薄,病毒携带者可能因氧气不足而在到达西藏前就出现严重症状。
中国唯一没有疫情的地方如果从省份来看 ,中国各省份都有或有过疫情,不过西藏到近来为止的累计病例也只有1例,是累计报告病例最少的省份 ,西藏被称为“一片净土 ”。
截至2023年,全国仅7个省(自治区)未报告松材线虫病疫情,包括西藏、内蒙古、新疆 、青海、宁夏、海南和黑龙江 。这些未受影响的省份大多具备高寒或干燥气候特征。例如西藏高原的极端低温 、新疆的干旱少雨以及黑龙江的冬季严寒 ,都不利于松墨天牛(传播松材线虫的主要昆虫)生存繁殖。
西藏自治区是近来全国唯一无疫情的省份 。自2019年底疫情爆发以来,我国各省份均报告有新冠病毒感染病例,但部分省份的部分城市并未出现疫情。 根据最新疫情数据 ,新疆的博尔塔拉蒙古自治州,甘肃的武威市,天津的静海区和蓟州区 ,海南的屯昌县,云南的怒江傈僳族自治州等地均未出现确诊病例。
中国近来没有省份完全没有报告疫情 。所有省份都可能出现疫情报告,从东部沿海的江苏、浙江到西部地区的甘肃、辽宁 、黑龙江、安徽、福建 、山东、广东、吉林、河北 、湖北、山西、江西 、海南、河南、四川 、贵州、云南、湖南 、陕西、青海以及台湾。
全国唯一零疫情的城市
〖壹〗、尽管拉萨市近来是全国唯一的零疫情城市,但疫情防控工作不容忽视。未来 ,拉萨市需持续加强医疗卫生服务体系建设,提高公众健康意识,并继续深化世界合作 ,以应对可能出现的疫情挑战 。综上所述,拉萨市在疫情防控方面取得了显著成效,这得益于政府的有力措施 、公众的积极响应和世界合作的支持。展望未来 ,拉萨市应继续保持警惕,加强防控工作,确保人民群众的生命安全和身体健康。
〖贰〗、西藏自治区西藏是全国累计确诊病例最少的省份 ,仅报告1例 。 西藏拉萨市作为西藏首府,拉萨是唯一实现“零疫情”的城市,三年抗疫期间仅确诊1例。高海拔环境、稀薄空气和强烈紫外线削弱了病毒活性 ,人口流动较少也降低了传播风险。 广西柳州市该市三年累计确诊24例,远低于国内多数城市。
〖叁〗、山东东营是全国范围内鲜为人知的无疫情城市 。 该城市的独特之处在于,至今未有任何感染或诊断案例。 当地人将之称为现实版的世外桃源,因为这里仿佛被疫情遗忘。 东营之所以能保持这样的记录 ,得益于强大的防控力度 。
〖肆〗 、西藏自治区是全国唯一没有报告确诊病例的省份。 西藏能够避免疫情,除了得益于有效的防控措施,还与其独特的地理环境和气候条件密切相关。 新冠疫情最初于2020年在湖北武汉爆发 ,西藏由于地处高原,气候条件对病毒传播不利,加之游客和外来人员较少 ,有效降低了病毒传入的风险 。









