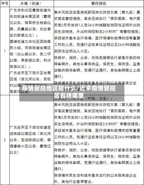
平泉市疫情防控最新提示平泉市防疫最新通告
〖壹〗、如发现上述地区来平返平人员 ,要第一时间向所在社区 、单位报告,并及时对相关人员落实管控措施。做好个人防护 。广大市民要继续坚持非必须不出境,不去中高风险地区及有病例发生的地区旅行或出差。

〖贰〗、月3日。通过查询承德市疫情防控工作报告了解到,2022年11月25号平泉市12月3日能解封。截止2022年12月5日平泉市已于2022年12月3日解封 ,现属于常态化疫情管控模式 。
〖叁〗、0月16日以来,有石家庄市深泽县、黑龙江黑河市旅居史人员,或有其它国内中高风险地区 、发现阳性病例地区所在地市旅居史人员 ,必须第一时间主动向所在社区、工作单位或所住酒店报备,并配合做好筛查检测工作。因隐瞒不报造成疫情传播扩散的,将依法严肃追究责任。
〖肆〗、哈尔滨市中小学:自9月22日起停止线下教学一周 ,转为线上教学,具体安排由各区县教育局通知 。人员流动提醒与紧急寻人 河北唐山:9月21日通报次密接张某某轨迹,涉及唐山站 、开滦宾馆、唐山宴大厅等场所 ,要求与张某某接触者主动报备并落实防控措施。

滨海新区可以回平泉吗?
〖壹〗、可以。截止到2022年10月14日,滨海新区现有确诊病例0,属于常态化疫情防控区 ,而平泉的防控政策为无风险地区进入,持有绿码和48小时核酸检测证明即可,所以是可以回的,具体信息可询问疫情防控中心 。
〖贰〗 、长春平泉小区至天津滨海新区 ,自驾约930公里。
〖叁〗、没开通的日子,动车组基本走唐山北站(丰润),滦州站 ,北戴河,秦皇岛,山海关进东北 ,再分沈阳方向和大连方向;高铁经天津,滨海新区,唐山 ,滦河,北戴河,秦皇岛 ,山海关进东北,客流量大。经过调整,新开通的京沈客运专线因为将进京时间缩短,势必大大影响原来线路上座率 。但 旅游 季 ,夏天去北戴河,大连方向估计票仍然紧张。
重点地区下高铁有人送吗
〖壹〗、北京站高铁可以送站,但不发售站台票 ,特殊情况需按流程办理相关手续。具体说明如下:北京站送站规定北京站明确规定,一般情况下不发售站台票 。若存在特殊情况,例如需要送老幼病残孕等重点旅客进站 ,可前往北京站广场进站口东侧的爱心窗口。在此处,找到铁路工作人员说明情况,申请办理重点旅客进站和送站手续。
〖贰〗 、重点地区下高铁没有人送。通过查询相关公开信息显示 ,截止到2022年12月10日,北京部分属于高风险区,在平泉防疫规定中显示:北京到该地区的高铁站是没有人接送的 ,居民要服从疫情防控指挥中心的安排 。
〖叁〗、高铁站的工作人员不可以免费送客坐高铁。但是,关于送客进站的服务,部分高铁站有相应的措施。例如:杭州东站:在杭州东站,如果有送人的需求 ,可以携带身份证,并向工作人员说明来意 。之后,可以通过刷身份证进站 ,并前往中央服务台登记要送的人的班次信息。
〖肆〗、高铁不再出售站台票,也不允许送人进站。但为了满足部分送站需求,可以采取以下方法:购买当日往返的短途车票:乘客可以购买一张与高铁列车时间相近的短途车票 ,凭此车票和身份证可以进入候车大厅及站台区域 。如果送站后列车还未发车,送站者可以选取退票,但需注意退票可能会收取手续费。
〖伍〗 、西安火车站地区管理委员会为方便特殊旅客出行 ,提供“轮椅接送站服务 ”,通过“点对点”的方式将重点旅客送上列车,这一服务模式间接表明站内具备轮椅通行的条件 ,且设有配套的无障碍设施以保障服务顺利开展。西安站作为主要站点,其无障碍通道和设施覆盖了购票、进站等关键环节 。
承德平泉市发布疫情防控最新通告(承德平泉市发布疫情防控最新通告公告...
〖壹〗、全市所有聚集性活动非必要不举办,所有红事缓办、白事简办,减少疫情传播风险。严格管控演出 、论坛、会议、培训等聚集性活动 ,尽可能采用线上方式开会;确需举办的,按照“谁主办谁负责”的原则,落实疫情防控主体责任 ,制定详细的疫情防控工作方案,确保不发生疫情。
〖贰〗 、做好个人防护 。广大市民要继续坚持非必须不出境,不去中高风险地区及有病例发生的地区旅行或出差。科学正确佩戴口罩 ,勤洗手、常通风、保持安全社交距离;如出现发热 、咳嗽等症状,戴好口罩及时就医,并主动告知医务人员旅居史、接触史及身体异常情况 ,就医期间避免乘坐公共交通工具。积极接种疫苗。
〖叁〗、月3日 。通过查询承德市疫情防控工作报告了解到,2022年11月25号平泉市12月3日能解封。截止2022年12月5日平泉市已于2022年12月3日解封,现属于常态化疫情管控模式。
平泉尚品汇购物广场开业时间
〖壹〗 、月30日 。经查询平泉尚品汇购物广场发布的开业信息了解到 ,该购物广场的开业时间为2022年9月30日开的夜,该购物广场经带动周围经济快速发展。
〖贰〗、上午9:00至晚上7点。平泉尚品汇购物广场位置在于河北省承德市平泉市平泉镇北城新区 。根据当地政策规定,大型购物商场的营业时间统一固定为上午9点到晚上7点。通过这种统一时间营业以方便管理。
〖叁〗、早上7点到到晚上19点 。通过查询平泉市疫情防控公告显示,截止2022年9月21日 ,该地区属于低风险地区,由于疫情原因,平泉尚品汇购物广场开业时间从早上7点到晚上19点结束 ,各乡镇要进一步提高思想认识,全面压实各方责任,要抓紧抓严抓细各项疫情防控措施落实 ,扩围加密 、提高质效,坚决打赢疫情防控阻击战。
〖肆〗、周炜。北京麦当劳食品有限公司承德平泉尚品汇餐厅,成立于2022年4月24日 。注册地址为河北省承德市平泉市平泉镇北城新区八沟大街路尚品汇购物广场。通过查询相关资料显示平泉尚品汇的开发者是周炜 ,男,汉族,1954年6月生于黑龙江省龙江县。
河北雄安属于高风险地区吗
〖壹〗、雄安新区:雄县、安新县 、容城县属于低风险地区。
〖贰〗、雄安新区近来可以正常进出 ,但需遵守一定的疫情防控规定 。具体规定如下:非必要不出新区:近期,雄安新区居民非必要不离开新区,避免前往中高风险地区旅行或出差,以减少疫情传播风险。外地来返新区人员需持证明:外地来返雄安新区人员需凭健康码绿码并持有48小时内核酸检测阴性证明。
〖叁〗、不是 。经查询河北疫情防控中心可知 ,自2022年12月1日起,切实保障广大居民生命安全和身体健康,将雄安新区设为常态化区域。雄安新区 ,为河北省管辖的国家级新区,位于河北省中部。
〖肆〗 、近来雄安新区为低风险区,返回绵阳不需要隔离但需要48小时核酸检测 ,持健康绿码出行 。管控措施详解集中隔离对有中高风险地区旅居史的来绵人员,实施集中隔离,期间每3天进行1次核酸检测 ,直至离开风险地区满14天为止,解除隔离时双采双检。
〖伍〗、大数据行程卡显示正常,未到过中高风险地区 ,且体温正常,全程佩戴口罩。从涉及疫情地区返回天津的人员,需主动向社区或工作单位报备 。雄安新区安新县、衡水市故城县人员进入天津 追溯日期:安新县追溯至2022年1月23日;故城县追溯至2022年1月28日。
〖陆〗 、雄安新区来天津的人员需根据不同情况遵守相应规定,包括低风险地区、安新县、通勤人员以及中高风险地区所在地市其他县(市 、区、旗)等不同情形 ,具体规定如下:雄安新区低风险地区核酸证明:实施48小时内核酸阴性证明核验制度,政策执行时间截止到2022年3月15日。









