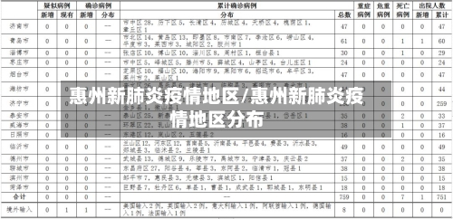
本文目录一览:〖壹〗、国家卫健委发布新型肺炎疫情最新情况〖贰〗、惠州盐洲岛有疫情吗〖叁〗、截至3月30日24时新型冠状病毒肺炎疫情最新情况〖肆〗、截至11月7日24时新型冠状病毒肺炎疫情最新情况〖伍〗、截至9月19...